威廉希尔中国官网老员工
创新创业训练计划项目立项取得新突破
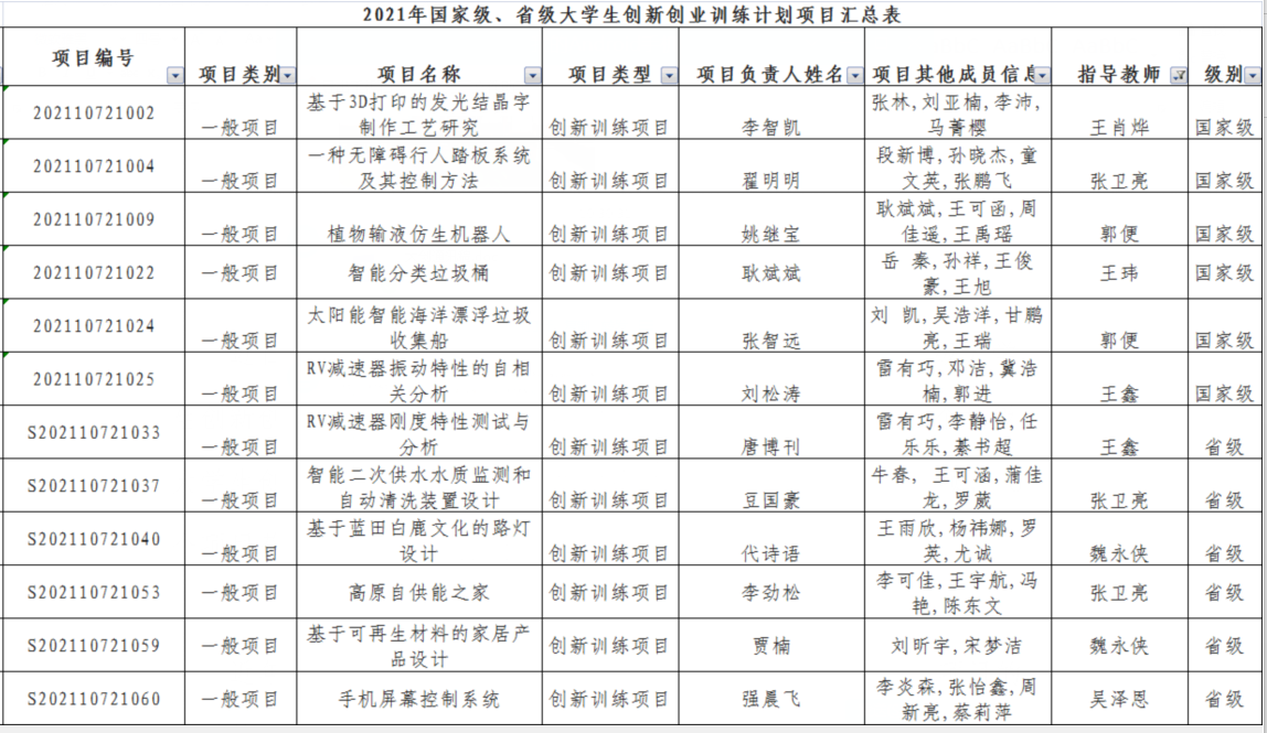
近日,教育部、省教育厅分别公布了2021年国家级、省级老员工创新创业训练计划项目名单。威廉希尔中国官网组织申报的12个校级老员工创新创业训练计划项目经评审,最终6个项目获批国家级立项, 6个项目获批省级立项,数量创历年新高,尤其国家级立项数量占全校立项总数的近四分之一。

近年来,威廉希尔中国官网扎实开展以“项目和竞赛为抓手、平台为支撑”的创新育人工程,通过实践教学、创新项目开发、学科创新竞赛和创新创业实践等环节,构建完善的创新创业实践培养体系。成绩的取得,是公司实施老员工创新创业训练计划、改革人才培养模式、强化创新创业能力训练的集中表现,也是增强公司员工创新意识和实践能力,提升实践教学质量的又一成果。(文/王玮 审核/王肖烨)